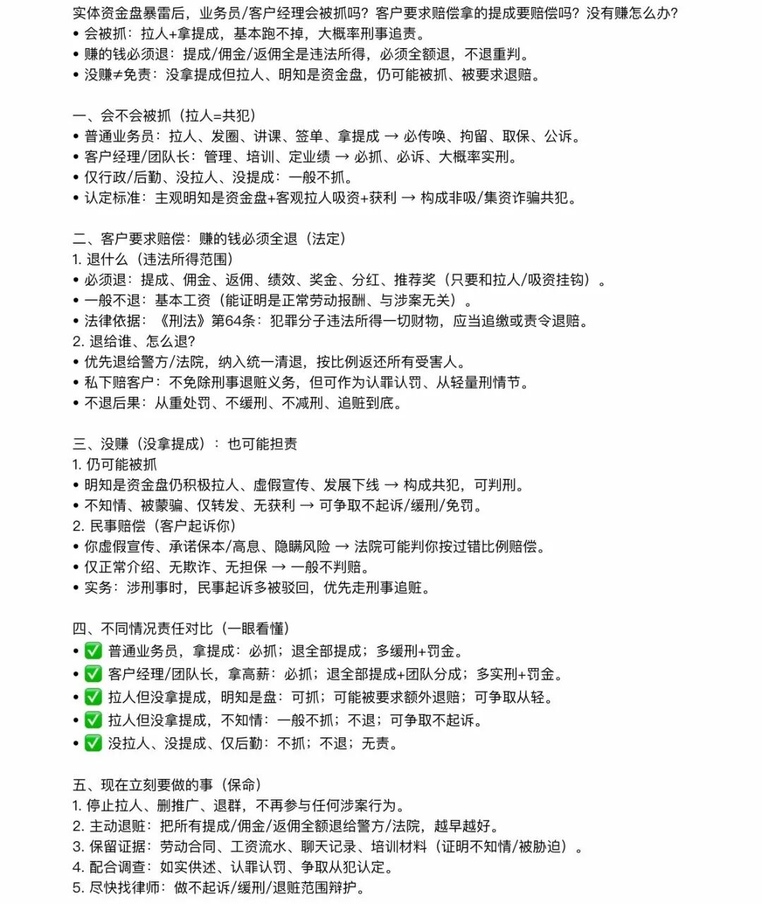
近期随着“黄金”的疯涨,各地披着实体包装的“资金盘”纷纷暴雷崩盘,如果你上当受骗了让我们今天来了解下该如何理性合法维护自身权益,深入了解“资金盘”!
其实可恨的不是骗子“操盘手”,还是那些明知这是个骗局为了他的提成,而来给你“洗脑”的业务员/客户经理!“实体资金盘”可悲的是其参与者听信“操盘手”崩盘后安抚的话术套路,因为自己的钱在里面,真把“操盘手”当作企业家,妄想有新人新资金进进场从而促使自己回本,白白耽误了最佳维权时机!
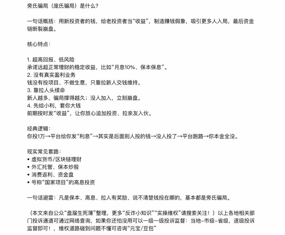
反诈科普:警惕“实体包装”资金盘!看似正规生意,实则吃人不吐骨头
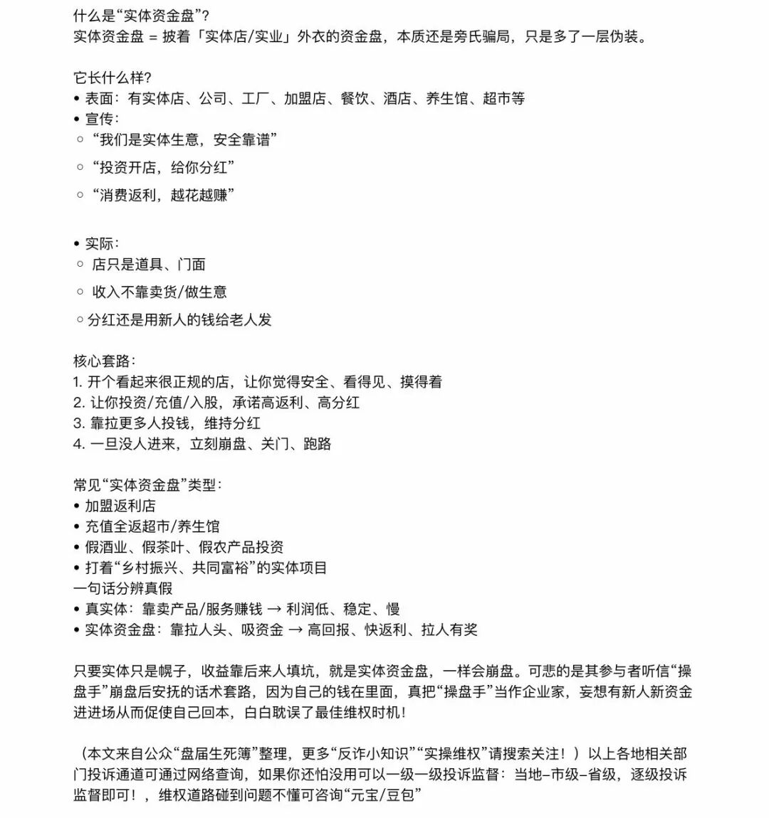
在我们身边,总有一些披着实体店、连锁店、品牌公司外衣的项目,打着“黄金托管、消费返利、投资分红、实体担保、长期稳定”的旗号,让无数人放下戒心,把血汗钱投进去。他们运营一年、三年、甚至十年,你以为是“靠谱老品牌”,殊不知,这只是慢刀子割肉的资金盘骗局。今天这篇反诈科普,欢迎所有人转发、复制、扩散,多一个人看到,就少一个家庭破产!一、什么是“实体资金盘”?比‘纯网盘、杀猪盘’更隐蔽、更害人很多人觉得:有门店、有工厂、有营业执照、开了很多年,就不是骗局。大错特错!实体资金盘 = 真实实体店 + 非法资金池 + 庞氏骗局• 表面:开金店、做餐饮、搞批发、做康养、搞商贸,看起来合规合法;• 背后:不靠生意赚钱,靠拉人头投资、付高利息、用新钱还旧钱维持;• 核心:只要没有新资金进来,立刻崩盘,老板跑路、门店关门。它最可怕的地方,就是用“实体”给你安全感,让你敢投全部积蓄、敢借钱投资、敢拉亲戚朋友一起入坑。二、记住!只要符合这5条,100%是资金盘,立马远离1. 承诺固定高收益:年化10%、15%、20%,保本保息、稳赚不赔;2. 拉人有奖励:介绍朋友投资拿提成、佣金、分红,典型传销模式;3. 资金打给个人/私人账户:不进公户,不走正规金融渠道;4. 用实体做担保:“我们有金店、有厂房、有大楼,跑不了”;5. 运营越久越危险:开得越久,窟窿越大,崩盘时一分钱都拿不回。合法生意从不承诺保本高息,金融理财从不保证稳赚不赔——这是铁律!三、运营10年≠安全,崩盘只在一夜之间有人说:“他都开十年了,要是骗局早倒了。”这是资金盘最经典的心理陷阱。资金盘崩盘,和运营时间无关,只和资金链有关。十年间,老板用你们的投资买豪车、买房产、撑门面、付老客户利息,一旦新人变少、挤兑一发生,当天就会:• 停止提现• 关门停业• 负责人失联• 留下一地鸡毛和无数倾家荡产的投资者十年稳,一朝崩,是所有实体资金盘的最终结局。四、钱亏了谁来担?别再天真!1. 老板和操盘手:负主要法律责任(非法吸收公众存款、集资诈骗);2.业务员/客户经理:退回拉人所得提成,严重的要负法律责任;
3. 参与者:高息不受法律保护,本金能追回多少全看追缴情况;
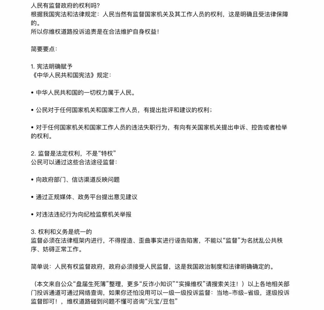
4. 监管部门:负责查处、打击、追责,但不会替骗子赔钱。
很多人崩盘后才明白:所谓的“实体担保”,早就被抵押、转移、掏空,你看到的都是假象。
五、全网呼吁:守住钱袋子,这3句话刻在心里
1. 不贪高息,不上当
天上不会掉馅饼,高收益=高风险,保本高息=诈骗。
2. 不信“实体”鬼话
有门店不代表合法,开得久不代表安全,生意再好也不能非法吸钱。
3. 不投、不拉、不传
自己不投,不拉家人,不帮骗子宣传,发现立马远离、及时举报。
六、重要声明
本文为公益反诈科普,不针对任何特定平台,不造谣、不诽谤、不煽动。目的仅为提醒广大群众认清资金盘套路,保护自身财产安全。
反诈不是负能量,是救人于水火!
欢迎所有人转发、扩散、转载,
让更多人看清“实体资金盘”的真面目,
别让辛苦一辈子的钱,变成骗子的豪车豪宅!
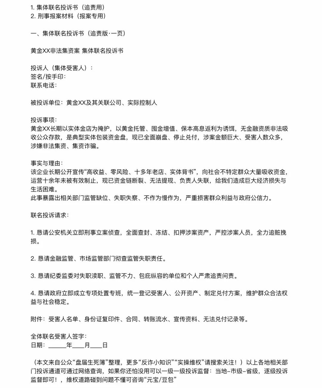
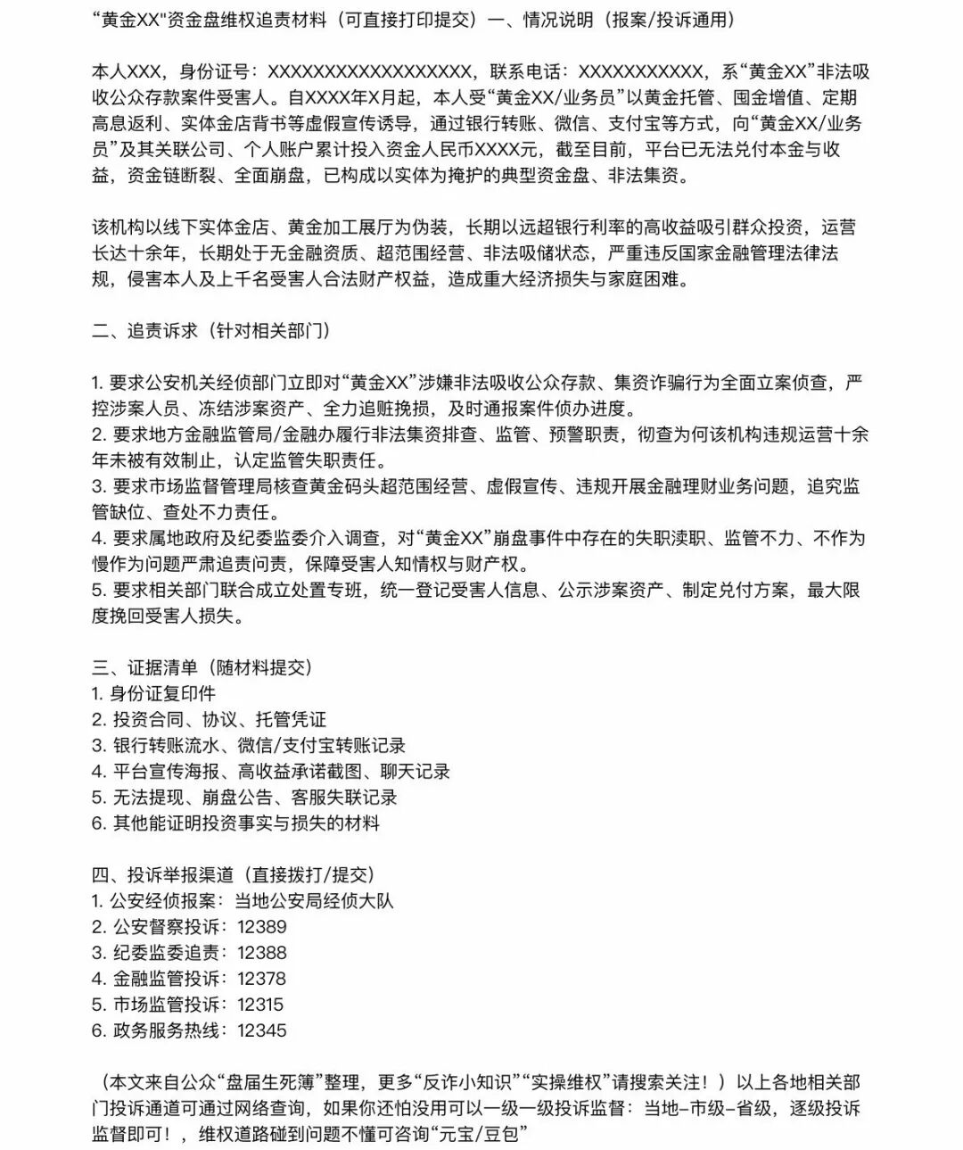
如果你正在遭受黄金类型的“实体资金盘”如何合法维权追责?

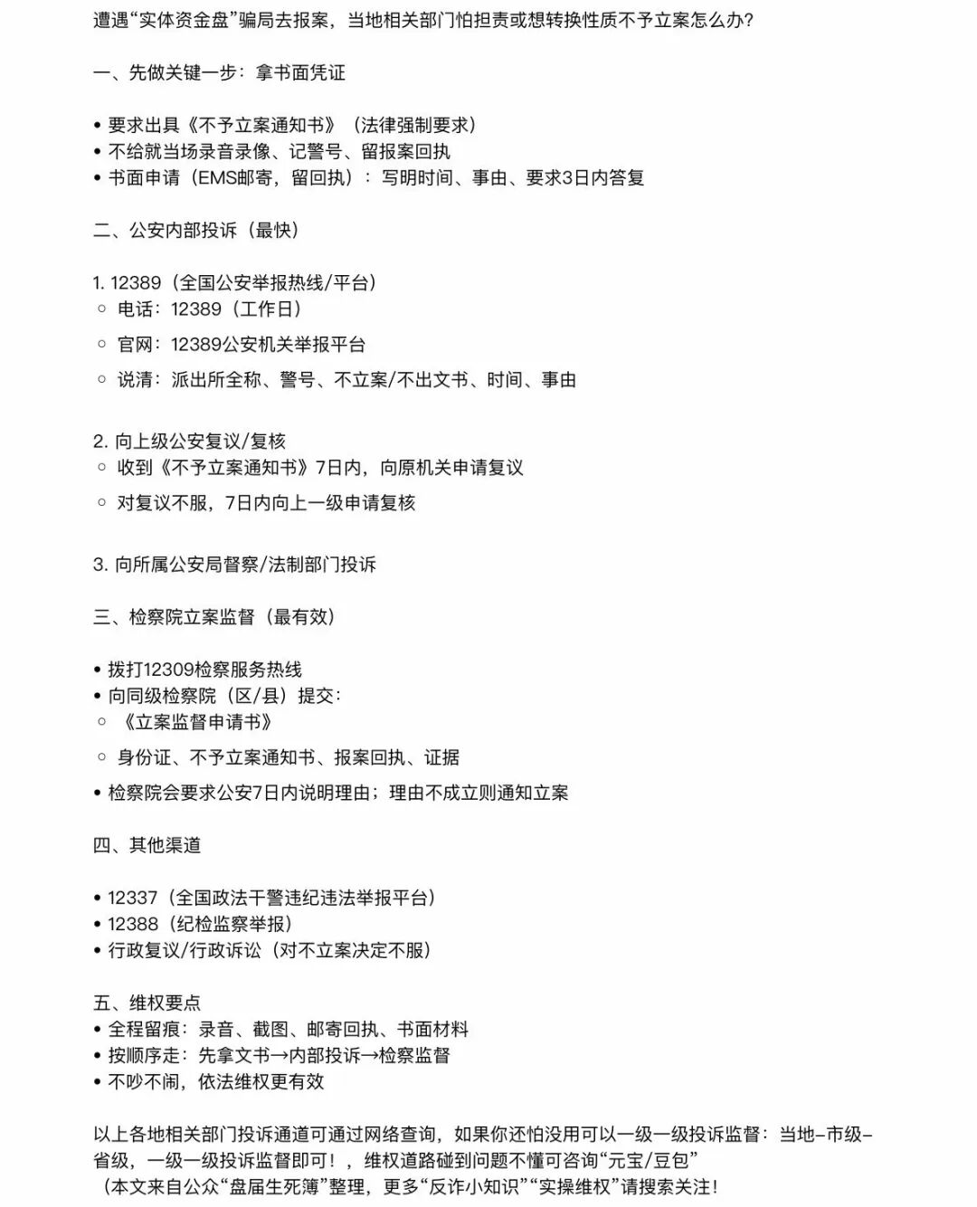
如果你正在遭受“实体资金盘”骗局,该如何正确报警?
1:你所在辖区派出所报案。 2:你所在辖区经侦 3:骗子公司所在地相关部门
口头精简话术:(直接背,警察一听就懂,一定要拿“立案回执”“报案回执”无用)

遭遇“实体资金盘”骗局去报案,当地相关部门怕担责或想转换性质不予立案怎么办?

去报案怕遭受不公平对待能不能用摄像头记录过程?




(涉嫌非法吸收公众存款/集资诈骗)只看两点:主观是否明知+客观是否参与核心行为。
还有集体联名版,报案专用版,自己直接网络搜索过通过元宝/豆包等平台咨询即可!
联名版:其他版本自己查找即可!




开公司融资/吸储一般给多少年化利息是合法的?需要取得哪些资质牌照?受到哪些政府单位监管?暴雷崩盘哪些部门监督不力?
银行存款年化利息一般在多少?



为大众谋福者,不可使其扼腕于长夜;
为自由开路者,不可使其困顿于荆棘。
他们一次般打着线下金店、黄金工厂、实体展厅的幌子,以黄金托管、囤金增值、保本高息、长期稳健为诱饵,无金融资质、非法吸储、公开揽客,运营十几年,迷惑无数老百姓。如今突然全面崩盘、停止兑付、无法提现、负责人失联,成千上万家庭血汗钱血本无归!这不是正常生意亏损,这是以实体为掩护的典型资金盘、非法集资!长期公开违规无人管,暴露出严重监管缺位、失职失察!诉求:立即刑事立案,彻查涉案人员!查封冻结全部资产,严防转移!追究失职渎职,给受害人交代!全力追赃挽损,还老百姓血汗钱!请大家转发扩散,警惕高息陷阱,远离资金盘!
指出真相的人,会变成傻子和骗子的共同敌人,大家好,我是古月,国庆即将结束,假期“咻”地一下溜走了,国内很多景点地方流量大增,全是游客,各地文旅行业加班加点服务游客,小编希望大家玩的开心,注意出行安全。今天咱们就来说一下一个包装成娱乐的资金盘骗局,近期又出来了一个叫“多元文娱”的资金盘骗局又来骗人了,...
指出真相的人,会变成傻子和骗子的共同敌人,大家好,我是古月,从事互联网、金融相关行业多年时间,对各种类型的互联网投资骗局都颇有研究,希望我的分享会对你有所帮助!今天继续给大家盘点曝光各种资金盘骗局,盈信量化也叫首源投资股票类的资金盘骗局,多次收割会员,即将崩盘,各种尽早醒悟远离,别再做躺赚梦!单割的...
昊天评盘界:近期不少粉丝爆料了一个叫“米哈时代”的分红类资金盘骗局,9.25号开盘的玩法有6档价值198~1.8w不同的卡,不过大部分玩家应该都是上600档位的卡,40天周期,30天回本,每天分红的收益高达3%以上,此盘就是原“万灵部落”和“欧贝电商”诈骗团伙所开的一轮圈杀猪盘,在推广的黑心团队长基...
震哥之前就提醒过大家,这平台就是个坑,现在又改头换面出来骗人了。从MCN Global摇身一变成了MCNEX,名字换得倒是勤快,其实就是个没实力的野鸡交易所,换个马甲继续割会员。这帮人割韭菜是真有一套,一块一块地割,一点都不手软。平台跟单员故意锁仓爆仓,让你血本无归,完事儿还把客服通道一关,开始扯皮...
昊天评盘界:近期不少粉丝爆料了一个叫Avira娱乐保险的彩票类资金盘骗局,此盘也是几个月了,有受害者爆料他们团队已经被单割,加上不少部分团队已经撤离,高度预警,即将崩盘跑路!此诈骗团伙号称此盘是全球首家聚合生态线上保险平台-母公司:哈特福德金融集团(The Hartford,NYSE:HIG)受英国...
聋人群体高频投资风险警惕:购物会议室、国能、通用电气、四人团六方赚、丰德百旺、动创数娱、GT-POWER高通芯动力、助残服务、所有虚拟币(数字币)、神州智电、联合旅业intrips、中永国昌,虚假夸大治疗功效:伍福家园、德国PM。近期曝光的骗局清单中,大量“套牌”项目冒用正规企业信息、伪造官方背景,...